matplotlib的基本使用
plt.plot(x,y)显示线
import matplotlib.pyplot as plt
import numpy as np
x = np.linspace(-1,1,50)
y = 2*x+1
plt.plot(x,y)
plt.show()
figure的参数和显示设置
plt.figure(num=3,figsize=(8,5))表示对显示窗口命名为“3”,且图片长为8宽为5
plt.plot(x,y1,color='red',linewidth=1.0,linestyle='--')表方程颜色为红色,粗细为1,类型为虚线
import matplotlib.pyplot as plt
import numpy as np
x = np.linspace(-3,3,50)
y1 = 2*x+1
y2 = x**2
# plt.figure(num=3,figsize=(8,5))
plt.plot(x,y2)
plt.plot(x,y1,color='red',linewidth=1.0,linestyle='--')
plt.show()
设置坐标轴
plt.xlim((-1,2)) plt.ylim((-2,3))设置x,y轴的取值范围
plt.xlabel('i am x') plt.ylabel('i am y')对x和y轴打标签
new_ticks = np.linspace(-1,2,5)表示将x轴重新设置脚标,脚标范围为-1到2,并且打入5个标,及对范围平分4份。print(new_ticks)打印新的脚标。plt.xticks(new_ticks)表示设置xticks为new_ticksplt.yticks([-2,-1.8,-1,1.22,3],['really bad','bad','normal','good','really good'])表示将后一个方括号内的东西一一映射到前一个括号内y轴的坐标
正则(latex)表达方法 r\`\$内容\$\`
import matplotlib.pyplot as plt
import numpy as np
x = np.linspace(-3,3,50)
y1 = 2*x+1
y2 = x**2
plt.plot(x,y2)
plt.plot(x,y1,color='red',linewidth=1.0,linestyle='--')
plt.xlim((-1,2))
plt.ylim((-2,3))
plt.xlabel('i am x')
plt.ylabel('i am y')
new_ticks = np.linspace(-1,2,5)
print(new_ticks)
plt.xticks(new_ticks)
#plt.yticks([-2,-1.8,-1,1.22,3],
# ['really bad','bad','normal','good','really good'])
plt.yticks([-2,-1.8,-1,1.22,3],
[r'$really\ bad$',r'$bad$',r'$normal$',r'$good$',r'$really\ good$'])
plt.show()[-1. -0.25 0.5 1.25 2. ]
坐标轴位置修改
ax = plt.gca()表示获取当前的坐标轴
ax.spines['right'].set_color('none') ax.spines['top'].set_color('none')表示将右边边框和上面边框消失
ax.xaxis.set_ticks_position('bottom') ax.yaxis.set_ticks_position('left')表示用底部边框和左侧边框代替坐标轴
ax.spines['bottom'].set_position(('data',0)) ax.spines['left'].set_position(('data',0))表示将坐标轴位置放到(0,0)点
import matplotlib.pyplot as plt
import numpy as np
x = np.linspace(-3,3,50)
y1 = 2*x+1
y2 = x**2
plt.plot(x,y2)
plt.plot(x,y1,color='red',linewidth=1.0,linestyle='--')
plt.xlim((-1,2))
plt.ylim((-2,3))
plt.xlabel('i am x')
plt.ylabel('i am y')
new_ticks = np.linspace(-1,2,5)
print(new_ticks)
plt.xticks(new_ticks)
plt.yticks([-2,-1.8,-1,1.22,3],
[r'$really\ bad$',r'$bad$',r'$normal$',r'$good$',r'$really\ good$'])
ax = plt.gca()
ax.spines['right'].set_color('none')
ax.spines['top'].set_color('none')
ax.xaxis.set_ticks_position('bottom')
ax.yaxis.set_ticks_position('left')
ax.spines['bottom'].set_position(('data',0))
ax.spines['left'].set_position(('data',0))
plt.show()[-1. -0.25 0.5 1.25 2. ]
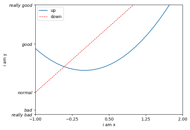
图例制作
通常用法:plt.plot(x,y2,label='up') plt.plot(x,y1,color='red',linewidth=1.0,linestyle='--',label='down') plt.legend()
其他用法:l1,= plt.plot(x,y2,label='up')
l2,= plt.plot(x,y1,color='red',linewidth=1.0,linestyle='--',label='down')
plt.legend(handles=[l1,l2],labels=['up','down'],loc='best')
import matplotlib.pyplot as plt
import numpy as np
x = np.linspace(-3,3,50)
y1 = 2*x+1
y2 = x**2
plt.xlim((-1,2))
plt.ylim((-2,3))
plt.xlabel('i am x')
plt.ylabel('i am y')
new_ticks = np.linspace(-1,2,5)
print(new_ticks)
plt.xticks(new_ticks)
plt.yticks([-2,-1.8,-1,1.22,3],
[r'$really\ bad$',r'$bad$',r'$normal$',r'$good$',r'$really\ good$'])
plt.plot(x,y2,label='up')
plt.plot(x,y1,color='red',linewidth=1.0,linestyle='--',label='down')
plt.legend()
plt.show()[-1. -0.25 0.5 1.25 2. ]
添加注解
x0 = 1 y0 = 2*x0 + 1 plt.scatter(x0,y0,s=50,color='blue')
定义坐标点,并显示点plt.scatter(x0,y0,s=50,color='blue')
画辅助线:plt.plot([x0,x0],[y0,0],color='black',linestyle='--',linewidth = 2.5)
plt.annotate(r'$2x+1=%s$'%y0,xy=(x0,y0),xycoords='data',xytext=(+30,-30),textcoords='offset points',fontsize=16,arrowprops=dict(arrowstyle='->',connectionstyle='arc3,rad=.2'))
画出注释,xy=(x0,y0)打印坐标的位置。xycoords='data'已data为基准。xytext=(+30,-30),textcoords='offset points'文字描述距离基准点+30,-30的位置。fontsize=16表示字体大小为16.arrowprops=dict(arrowstyle='->',connectionstyle='arc3,rad=.2')表示箭头参数,其中arrowstyle='->'表示箭头样式,connectionstyle='arc3,rad=.2'表示箭头弧度
文本样式注释plt.text(-3.7,3,r'$this\ is\ the\ some\ text.$',fontdict={'size':16,'color':'red'})其中-3.7,3表示注释位置,fontdict={'size':16,'color':'red'}表示字体参数
import matplotlib.pyplot as plt
import numpy as np
x = np.linspace(-3,3,50)
y = 2*x+1
plt.xlim((-3,3))
plt.ylim((-6,8))
ax = plt.gca()
ax.spines['right'].set_color('none')
ax.spines['top'].set_color('none')
ax.xaxis.set_ticks_position('bottom')
ax.yaxis.set_ticks_position('left')
ax.spines['bottom'].set_position(('data',0))
ax.spines['left'].set_position(('data',0))
x0 = 1
y0 = 2*x0 + 1
plt.scatter(x0,y0,s=50,color='blue')
plt.plot([x0,x0],[y0,0],color='black',linestyle='--',linewidth = 2.5) #简写为plt.plot([x0,x0],[y0,0],'k--',lw=2.5)
plt.annotate(r'$2x+1=%s$'%y0,xy=(x0,y0),xycoords='data',xytext=(+30,-30),textcoords='offset points',fontsize=16,arrowprops=dict(arrowstyle='->',connectionstyle='arc3,rad=.2'))
plt.text(-3.7,3,r'$this\ is\ the\ some\ text.$',fontdict={'size':16,'color':'red'})
plt.plot(x,y)
plt.show()
坐标轴优化
import matplotlib.pyplot as plt
import numpy as np
x = np.linspace(-3,3,50)
y = 0.1*x
plt.xlim((-3,3))
plt.ylim((-2,2))
ax = plt.gca()
ax.spines['right'].set_color('none')
ax.spines['top'].set_color('none')
ax.xaxis.set_ticks_position('bottom')
ax.yaxis.set_ticks_position('left')
ax.spines['bottom'].set_position(('data',0))
ax.spines['left'].set_position(('data',0))
for label in ax.get_xticklabels()+ax.get_yticklabels():
#label.set_zorder(2)
label.set_fontsize(12)
label.set_bbox(dict(facecolor='yellow',edgecolor='none',alpha=0.7))
plt.plot(x,y,linewidth=10)
plt.show()
散点图
n = 1024 X = np.random.normal(0,1,n) Y = np.random.normal(0,1,n) T = np.arctan2(Y,X)
生成X和Y上的随机数字
plt.xticks(()) plt.yticks(())
隐藏坐标
import matplotlib.pyplot as plt
import numpy as np
n = 1024
X = np.random.normal(0,1,n)
Y = np.random.normal(0,1,n)
T = np.arctan2(Y,X)
plt.scatter(X,Y,s = 75,c = T,alpha = 0.5)
plt.xlim((-1.5,1.5))
plt.ylim((-1.5,1.5))
#plt.xticks(())
#plt.yticks(())
plt.show()
柱状图
import matplotlib.pyplot as plt
import numpy as np
n = 12
X = np.arange(n)
Y1 = (1-X/float(n))*np.random.uniform(0.5,1.0,n)
Y2 = (1-X/float(n))*np.random.uniform(0.5,1.0,n)
plt.bar(X,+Y1,facecolor='#9999ff',edgecolor='white')
plt.bar(X,-Y2)
for x,y in zip(X,Y1):
plt.text(x+0.2,y+0.05,'%.2f' %y, ha='center',va='bottom')
for x,y in zip(X,Y2):
plt.text(x+0.2,-y-0.05,'%.2f' %y, ha='center',va='top')
plt.xlim(-.5,n)
plt.ylim(-1.25,1.25)
plt.xticks(())
plt.yticks(())
plt.show()
等高线图
import matplotlib.pyplot as plt
import numpy as np
def f(x,y):
return(1-x/2+x**5+y**3)*np.exp(-x**2-y**2)
n = 256
x = np.linspace(-3,3,n)
y = np.linspace(-3,3,n)
X,Y = np.meshgrid(x,y) #设置网格
plt.contourf(X,Y,f(X,Y),8,alpha=0.75,cmap=plt.cm.hot)#设置等高线颜色 8 指等高线分了10部分
C = plt.contour(X,Y,f(X,Y),8,colors='black',linewidth = .5)#绘制等高线
plt.clabel(C,inline=True,fontsize = 10)
plt.xticks(())
plt.yticks(())
plt.show()
图像
import matplotlib.pyplot as plt
import numpy as np
a=np.array([0.313660827978,0.365348418405,0.423733120134,
0.365348418405,0.439599930621,0.525083754405,
0.423733120134,0.525083754405,0.651536351379]).reshape(3,3)
plt.imshow(a,interpolation='nearest',cmap=plt.cm.bone,origin = 'lower')#lower调控最高最低值位置
plt.colorbar(shrink=0.9)#shrink = 压缩
plt.xticks(())
plt.yticks(())
plt.show()
3D
import matplotlib.pyplot as plt
import numpy as np
from mpl_toolkits.mplot3d import Axes3D
fig=plt.figure()
ax = Axes3D(fig,auto_add_to_figure=False) #3D坐标轴
fig.add_axes(ax)
#X,Y value
X = np.arange(-4,4,0.25)
Y = np.arange(-4,4,0.25)
X,Y =np.meshgrid(X,Y)
R = np.sqrt(X**2+Y**2)
#height value
Z = np.sin(R)
ax.plot_surface(X,Y,Z,rstride=1,cstride=1,cmap=plt.get_cmap('rainbow'))
ax.contourf(X,Y,Z,zdir='z',offset=-2,cmap='rainbow')
ax.set_zlim(-2,2)
plt.show()
评论已关闭